People inclined to celebrate the occasions as per the time and mood. They celebrate things after a certain period or fine-tuned interval, but in today’s life, they are unable to manage the whole occasion themselves ergo there is a desideratum to provide a management system which can solve all the quandaries of the customer and additionally it will avail the employees to manage the customers facilely.
The invitation management system provides a full-fledged solution to the quandaries of the customer’s faces while organizing the events. Now he can book the place, invite the guests and even embellish the whole venue with just one click from his habitation through the system, all the things would be managed by the staff of the organizing committee.
The customer can now relax and let the staff handle the organization, he just needs to provide a list of guests he needs to invite and then the staff invites them decoratively also the system helps the staff to send an invitation mail to the guests along with the venue location to track it without any problem.
The invitation management system additionally avails the admin to allocate the work systematically to the staff members and let it done within the respective timeline. The customer first registers himself on the system and provides fundamental information of him, this system can connect to the sellers additionally to provide the indispensable items which are needed for the adornment and arrangements of the occasion. The characteristics of this system are:
- Customers can book the venue and give orders to the staff to manage the occasion.
- This system provides procedures to endure the staff’s information in a systematic manner.
- Customers can pay the amount through online mode with the help of the system.
- The system sends a reminder to the inviting guests a day before the event to ping them for the time and venue.
Existing system:
The current system is time taking and requires a plethora of physical strenuous exertion for the customer. The customer needs to visit the place where he can arrange the party and then book it. After that, he requires to arrange people for different things like stage arranger, decorator, music band, caterers, etc. there’s always a possibility of mismanagement because there is a lack of coordination among the organizing people. The system requires time and effort from the customer side, additionally, he has to arrange other items as well ergo the proposed system is needed to nullify all the quandaries and arrange the things accordingly.
So many times the person who throws the party cannot enjoy the party because he has to arrange the things properly along with greeting the guests also. The system is obsolete and due to various reasons and mismanagement, this required complete modification to go in handy with the fast-paced world where people don’t have time to arrange things systematically and in less time. They keep every transaction and planning on paper which hinders the occasions arranged before and showcases the work done by the organizers before.
The following are the salient points that need to be highlighted:
- This system requires a plethora of time and money, all the work and arrangements need to be done physically.
- Sometimes the customer himself has to do a lot of work during the occasion in middle.
- The system requires proper coordination among the organizing staff but the current system weakens it.
- There’s no system to track any past occasions and also the system is weak to provide the invitation to the guests.
Proposed System:
The customer has to arrange all the people like caterers, stage decorators, light providers, sound manager,s, etc. but now the proposed system is capable enough to organize the event itself, and he can manage the communication with the seller to provide everything needed for the stage and venue decoration. The customer has to make an account in the system and provide the information to start the task of managing the event, the system provides an option for the customer to pay online without any difficulty.
The system also shows the events which are managed by the staff previously and the theme at which the decoration and occasion were done. It gives clarity to the customer and sustains the effectiveness of the customer. The admin can manage the details of the customer and the staff as well. The staff can manage the details of the customer, but the customer can only see and modify his account he doesn’t have access to check the account of different customers, it provides authenticity and security.
The system is very efficient and reduces the time which was delegated previously for the data collection and record on papers manually. The interface of the system is designed differently for admin, customer, and the staff also.
SOFTWARE REQUIREMENTS:
Category | Minimum | Maximum |
OPERATING SYSTEM: | Windows 7 is used as it is stable and supports more features and is more user friendly | Windows 10 and above |
ENVIRONMENT: | Visual Studio 2010 | 2019 version 12.7 |
.NET FRAMEWORK: | Version 1.0 | Version 4.5.2 |
LANGUAGE: | HTML – for coding. CSS – for webpage development. JAVA script – for styling work. | Net brans IDE 7.0.2 or Eclipse Neon. |
BACKEND: | MYSQL SERVER 2000 |
HARDWARE REQUIREMENT:
Category | Minimum | Maximum | |
Windows | MAC OS X | ||
PROCESSOR: | Core 2 Duo | Intel Core i5 and above ( Intel Core i7) OR AMD FX 4100 and above, or A6 and above | |
HARD DISK: | 50GB | 128 Gigabytes (GB)* | 128GB+Solid State Disk(SSD) with at least 20 GB of free disk space |
RAM: | 1GB | 8GB | |
PROCESSOR SPEED: | 833MHz | ||
Wired Networking: | Ethernet LAN Port or USB | Ethernet LAN Port or USB Ethernet Adapter/Dongle | |
Intra server | |||
Wireless Networking | 802.09g | 802.13ax | |
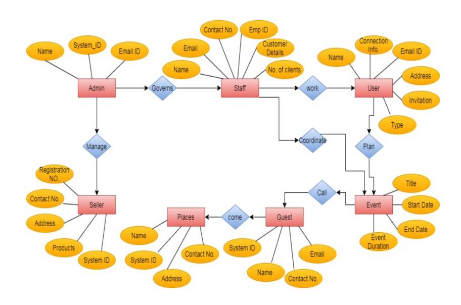
Entity-Relationship Model:

Elaboration:
The invitation management system constituted of many different entities that are sophistically interlinked with each other to provide a web of information. The admin can access any information and account whichever he wants to modify control for up-gradation of information. This diagram provides the relation among all the entities and their attributes so that the chain of data is present in the system like a thread network.
- Admin:
The admin entity is the head that controls the whole system and provides necessary changes wherever required. It connects to the seller directly to provide the items needed for the particular event and also it manages the information and accounts of staff members. The following attributes are attached to this entity:
- Name: The admin account is managed by more than one person so the name of every admin is provided in this attribute.
- System_ID: The management system provides a unique ID to every admin, which is helpful in login, it is written in this attribute.
- Email_ID: To connect the admin at the time of crisis or need, his email ID is present in the system.
The admin entity provides a systematic relationship with the sellers and manages their accounts also. The amount of items needed in an event is taken from the sellers. There may be more than one seller is attached to the management system.
- Seller:
The seller is the person who stocks the sundry items required for the event of any kind and sends the items whenever the customer books any event. He takes care of the quality and quantity of the items he has provided after logging into the system. The attributes of this entity are:
- Registration No.: The seller has a registration number that is given to him by the government to show the authenticity of the seller.
- Contact No.: The admin sometimes needs to contact the seller for updates, the contact number is added in this attribute.
- Address: The address of the seller is required for any future possibilities, therefore this attribute holds the address details.
- Products: There are many types of items that are needed in the event organization, this attribute contains a list of them.
- System ID: The system has given the unique Identity number to the seller to provide extra security while logging in.
The admin entity governs the staffing entity who is the main people of the company. The system helps the admin to see the details of the work done by the staff members and also the details of every staff’s salary and leaves management.
- Staff:
The staff entity handles the customers and the events to be booked by them at the same time. They provide required assistance at the time of the event. The process of event management requires documentation process of every step which is done by the staff. The following attributes are included in this entity:
- Name: Every staff member has a distinct account in the system which is operated by their name, so the names of all staff members are added to this attribute.
- Email: The official communication is done on emails therefore the email address of the staff member is written in this attribute.
- Contact Number: The admin and customer can connect directly to the staff member through a contact number.
- Emp ID: The Company has given a unique employee ID to each staff member to authenticate them as per their position.
- Customer Details: Every staff member deals with a particular customer, and save these details in the system by this attribute.
- No. of Clients: The staff member deals with many customers at the same time which also shows the performance of the staff person if recorded in this attribute.
The staff member’s main aim is to provide a full-fledged solution to the client about the event he wants to organize, the staff member suggests different garden places and decoration options to give clarity to the customer.
- User:
The user is the person who wants to celebrate a type of event as per the occasion because of that he takes the help of the event management company with the help of this invitation management system. This system is capable of contacting and providing all the solutions within range. The following attributes are needed in this entity:
- Name: There are many users who enroll for the events they want to bring on, their names are added in this attribute.
- Connection Info: The staff member needs to connect the customer for updates on the process, so they need a contact number of customers.
- Email ID: The email address of every customer is present in this system by this attribute.
- Address: To make the system authentic the address of the customer is mentioned in the system which is added in this attribute.
- Invitation: There may be more than one booking of the events is done by the customer along with the number of invitations he wants to send.
- Type: The customer has the choice to become an event arranger or customer as per his interest which is written in this attribute.
Now the customer books the invitation management for particular events which he wants to organize the staff deals with all the queries of the customer regarding this and provide legitimate solution included in the budget.
- Events:
There are numerous types of events which are planned by the customer like birthday party, marriage, anniversary, or any other occasion, this entity holds the data of the events of different type along with the details of the party. The following attribute is constrained in this entity:
- Title: This attribute holds the title or theme of the events which are managed by the staff members.
- Start Date: This attribute conserves the starting date of every event to showcase any counter of events on the same date.
- End Date: The event may be processed for more than a day therefore this attribute saves the end date of every event to book the other event after this one.
- Event Duration: the number of days for which the event happens is written in this attribute.
The events are organized to invite the guests who are relatives, friends, or colleagues of the customer, this entity holds the data of each guest who is coming for the party to attend it.
- Guest:
The number of guests to be invited for the event is decided by the customer as per his budget or type of celebration. This entity holds the data of the guest member along with the help of the following attributes:
- Name: The lists of names of the guest who are coming for the event are saved in this attribute.
- System ID: The system generates a unique ID number and tags it with each quest name in the system.
- Contact No.: The contact number of every guest is needed for communication purposes whenever needed.
- Email Address: The information of the event venue and time is provided by the system on the email addresses of the guests.
There are different types of events to be organized by the company and on the basis of this, the place or garden is to be decided to hold the number of crowds we need to gather. This entity holds the data of each place along with its capacity and address of the venue.
- Places:
The size of every place is different to hold the crowd so this entity contains info of dimension, address, capacity, and other details of the places to help the staff to book the place accordingly the following attributes are attached with this entity:
- Name: The name of every place is different which is save d in this attribute.
- System ID: The system itself tags a unique ID number with each place name saved in the database to make it distinct.
- Contact No.: The contact number of every place is feed into the system to contact the place owner for the booking.
- Address: The location of the place is important because it will further be sent to the guests.
Use Case Diagram:
The diagram upholds the interface of the three actors which are sustained in this system. The system provides a different interface to the actors based on the requirement of each person. The points are as follow:
Login:
This is the first page visible to each actor when they open the system. The process of creating each interface is different by keeping in mind the type of options that are needed for each actor in the system.
Main Menu:
The page after login is the main menu which contains a variety of options as per the actor, the Admin has options to manage the accounts of users and staff. The Staff has options to manage the account and event of the users and the User has access to open and manage the event as well as his account.
Booking:
This option is available in the interface to only the staff members and the customer because he books the event and the staff members arrange the setup for the event.
Event Details:
The event details are updated on a real-time basis by the system on the interface of all the actors. This option needs the involvement of the actors distinctly and compulsorily.
Invitations:
The number of invitations to be sent to people depends depend on o the budget of the user therefore this option is available on the interface of the user and the staff members.
Payment:
The payment of the management is done by the user either online through the system or offline at the office of the management system. Therefore the user and admin but can access this option but for opposite reasons.
Logout:
After completing the daily tasks the actors can logout from the system to secure the data they created in the accounts individually.
