Farmers are the backbone of any country, in fact, the main proportion of the Economy is covered by the farming sector. There are varieties of farming apart from customary farming people now peregrinate to poultry farming, cattle farming, bee farming, etc.
As time changes and the population increases expeditiously, the farming business is also growing at a pace, as people are becoming more health-conscious therefore eating more healthy food. Recently dairy products are in huge demand not even in pizza and burgers of the market but also for the personal diet regime of the people they are demanding more and more dairy products which include cheese, butter, etc.
So the cattle management system is needed in immensely colossal demand in the current scenario where people are inductively authorizing in high quantity consequently this business in growing expeditiously because cattle are providing milk and other products which is giving earning to the owner. Apart from this, the owner also does business in buying and selling of the cattle across the city as well as in the inter-state business additionally.
The cattle management system plays a consequential role and sanctions the owner to do the business facilely and it keeps the record of each and every aspect of the business whether it’s buying or selling. Apart from cattle’s, the proposed system even sanctions to view other animals as well and it additionally gives the option to do the payment online. You can cull the type of cattle you require to purchase and then you can make the payment. This system is enabled with interactive UI and is build keeping in mind every aspect of the buyer and seller as well, even it is facile to manage and handle without any prior training.
“Want to know about other projects? Some are listed below-”- Bus Management System for Final Year
- Online Food Ordering System Project
- Grocery Management System Final Year Project
- Database Project Ideas
By utilizing and implementing this system, it eases the owner not to do the hectic work on papers and concurrently the owner can access the entire system with a single click that much it is potentiated to everyone. This system provides facilities to the buyers like he can select the animal as he likes and also gives authority to the seller as well, apart from that both the buyer and seller can deal on this platform and can do the payment also.
Now the cattle farming consist of bifurcation which includes the cattle that are used for eggs, milk, and wool, etc, and apart from that other cattle who are sodality registered.
This system allows the user to choose any cattle or the product as per his choice and also for the owner, all happens on a single platform which manages them all and also keeps a record of every event for future prospects.
The salient features of this system are:
- The owner can do the business from a single place without going here and there.
- No need to go door to door to do the business, everything you can get under one click away.
- It also provides assistance to the customers if there’s any assistance needed to them.
- This system recognizes the client each time of login as it saves the credentials first for future aspects.
- The system ensures that no functionality is inadvertently omitted from the database.
- The proposed system is a tangible demonstration to users and the buyers of the analyst’s understanding into the existing environment.
Current System:
In the current scenario, the cattle farming owner needs to go door to door to distribute dairy products every day. If he wants to do procuring and selling of the cattle, he needs to roam physically into the market to search the potential buyer or seller to do the business.
It requires much time and energy for doing this business also the owner has many cattle which are needed to be taken care of every day. Now, the owner keeps a record of the business on papers and deals with a huge amount of errors because he is unable to track the record physically without performing any errors.
The owner tends to do business in local Haat markets weekly or monthly, but he couldn’t get the expected amount he needed therefore sometimes he had to sell the cattle even at a lower price by bearing the loss, because it needed transportation cost also to move the cattle from one place to another. Many times he didn’t get many potential buyers also to do the business. Also, he needed to pay the local authority to get the area in the market. Overall it would be very costly for him and also it requires great physical labor and energy. This process requires time to do this and the owner needs to stand in the market the whole time.
The other major problem would be the reach of the owner, as he’s bound to do the business in the nearby area, he cannot move freely in search of the potential buyer because of this the local buyers take advantage of this situation and buy at cheaper prices from the owner.
Even if the owner does an auction, the local bodies do politics and do not raise the price high enough to make a profit for the owner.
Some of the other flaws which are stick to this system are:
- This system restricts the area of doing business for the owner.
- It would be difficult for the owner to go door to door for the business.
- Local bodies play politics and don’t raise the price eventually.
- The owner bears a huge loss in doing cattle farming as it requires a huge setup and daily expenses.
- The dairy products need to be distributed on that day only as they’ll get fragmented.
Propound System:
The cattle management system is engendered by keeping in mind the quandaries of the owner and avail him for doing the business facilely. This system actively provides full-fledged benefits to the customer and seller additionally.
Under this system, the owner need not peregrinate anywhere as he can do the proposed business online while sitting at one place. He can connect with the potential buyers and sellers additionally there would be no restriction, the customer can be of any place. This highlights that now the restriction of doing business at a particular place vanishes. The cattle owner can sell to anyone irrespective of the physical subsistence of the buyer.
The buyer will have to pay the registration fees to get commenced with the cattle system which will directly go to the admin’s account. He can login into the system using the unique authentication credentials which are provided by him while signing up. As the system will save the credentials for future purposes. It also facilitates if the customer doesn’t like the cattle he can get the refund properly this will enhance the goodwill and trust of the business.
SOFTWARE REQUIREMENTS:
Category | Minimum | Maximum |
OPERATING SYSTEM: | Windows 7 is used as it is stable and supports more features and is more user friendly | Windows 10 and above |
ENVIRONMENT: | Visual Studio .NET 2008 | 2019 version 12.7 |
.NET FRAMEWORK: | Version 1.0 | Version 4.5.2 |
LANGUAGE: | Frontend – bootstrap, Html 5 | CSS 3, java script |
BACKEND: | MySQL server 2005 |
HARDWARE REQUIREMENT:
Category | Minimum | Maximum | |
Windows | MAC OS X | ||
PROCESSOR: | Intel P-III system | AMD FX 4100 and above, or A6 and above | |
HARD DISK: | 45GB | 128 Gigabytes (GB)* | 128GB+Solid State Disk(SSD) with at least 20 GB of free disk space |
RAM: | 4GB | 8GB | |
PROCESSOR SPEED: | 856MHz | ||
Wired Networking: | Ethernet LAN Port or USB | Ethernet LAN Port or USB Ethernet Adapter/Dongle | |
Intra server | |||
Wireless Networking | 802.09g | 802.13ax | |
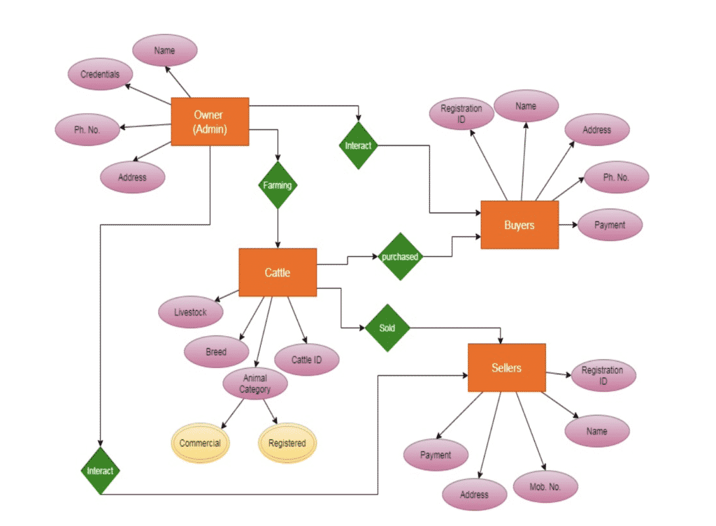
ER Model:

Explanation:
This system simply runs by three main entities viz. Owner, buyer, and seller. There is a relationship established among them as they are interconnected into the system.
The owner nurtures the cattle and takes care of them so this entity holds the information of the owner and the cattle as well. Now the owner establishes cognition with the buyers to whom he’ll sell his cattle and earn a profit, therefore the mode of payment, cattle choices are all interlinked in it. Apart from that the owner also holds cognition with the seller as he needs more cattle to purchase in order to run the business and maximize the profit.
- The owner (Admin):
This is the supreme entity that takes care of the personal information of the owner of the cattle farming. It includes the contact details as well as the residential details also in order to showcase its equality. This is the main entity that further elaborates with the cattle, sellers, and buyers.
This attributes constructs various attributes like:
- Credentials: The cattle management system provides an ID and password for the owner to log in as this is the supreme entity so the credentials must be unique, therefore the system saves the details in this attribute.
- Name: This attribute holds the name of the owner as well as their personal information to decline the redundancy.
- Address: This attribute collects the data of the residential address of the owner as well as the address of the place where the cattle are taken care of.
- Phone No.: In order to establish the communication with the owner for the business purpose the data of the contact information is reserved in this attribute.
Now the owner connects with the cattle entity as this is the interlink that showcases the cognition with the cattle information. It holds the overall perspective of the user interface as it gets valuable information about the farming-related attributes along with the buyer and seller initiative.
- Cattle:
This entity presumes the data related to the cattle as this is the backbone of the system on which the whole business lies; here in this entity, the details of a number of cattle along with the information of other animals are available. This entity also distinguishes the different types of the cattle in which the following attributes safeguard viz.:
- Livestock: The exact information of the available cattle livestock is necessary to feed into the system so as to help the owner in doing business therefore this attribute holds the data of the number of all the cattle along with other animals.
- Breed: The cattle are of different breeds like jersey, shorthorn, limousine, etc. so it is necessary to have a track record of the cattle breed wise which is saved in this attribute.
- Animal Category: Now this attribute reclines the category details of the animals. There are different types of animal which needed to have a separate data list. Now, this attribute is further divided into two sub-attributes which are:
- Commercial: This sub-attribute defines the variety of cattle and animals which are commercial and can be used for selling dairy products and wool etc.
- Registered: In this sub-attribute the animals which are registered with the association or any other agency are distinguished.
- Cattle ID: Every cattle and animal has given a unique cattle ID in order to point out the specific cattle which is selected by the buyer or seller. Therefore this attribute creates a list of ID along with the cattle.
Cattle entity is further linked with the Buyers who are the crucial customers of the business from which the owner establishes a relationship for doing business. If the owner needs to do business with the buyers then there should be transparency from both sides and also the information of the buyer need to be priory retrieved.
- Buyers:
This entity is needed to get the information related to the potential buyer who would do ease of business with the owner of the cattle farming. Therefore, this entity keeps a record of the personal information of the buyers and it also saves that information for future perspective. The buyer needs to login into his system in order to manage the bidding and doing business. The main attributes are:
- Registration ID: Every buyer has a unique registration ID which he gets through a message or email at the time of creating an account. There may be numerous buyers available then it is necessary to keep a record of each buyer.
- Name: This attribute records a list of the buyer’s names who have done business with the owner in past days.
- Address: For better safety measures the address of every buyer is needed to feed into the system so as to contact them whenever needed.
- Phone No.: To contact every buyer the contact details are needed therefore this attribute saves the list of the contact number of the potential buyer along with other details.
- Payment: Both the buyer and the owner do the business online, they finalize the deal over the internet and thereafter do the payment to the owner through online mode, this attribute save the details of the payment UPI or bank account.
The owner also performs the business with the sellers. With time the owner needs to purchase more cattle and other animals also to run the business actively therefore this entity has a direct relationship with the owner to link the connection whenever needed.
- Sellers:
The owner does purchase the cattle also with the seller and this happens on a regular basis therefore the information of the seller needs to be retracted. The personal information of the seller is needed to be submitted into the system to generate the link and trust of the owner. This shows the authenticity of the genuine seller.
- Name: Every seller is different and provides a different variety of cattle as well as the animals therefore this entity holds the details of the name of each buyer.
- Registration ID: It works the same as the buyer attribute, here it provides the registration details to the sellers.
- Phone No.: The phone number or contact details of the sellers are saved in this attribute as it is very useful.
- Address: The residential information of every seller is fitted into this attribute. If in future it might be needed to get the stock from there
- Payment: The business between the owner and seller is done online therefore the owner sends payment through online mode, hence this attribute clears the details of the account of the seller.
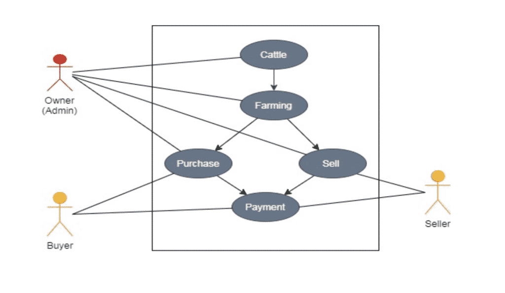
Use Case Diagram:
This diagram helps in giving clarity of the proposed system which we have built and to show them how useful it is to understand how to use it easily. Its type of behavioral diagram provides an overview of the system in a simplified manner. The main purpose of a use case diagram is to show what system functions are performed for which entity.

The owner (Admin):
This is the supreme entity that has the maximum authority to change/alter/modify as per need in other accounts also. This entity controls the overall system therefore its user interface attached with the buyers, sellers, and their purchasing/selling payment options as well.
Buyer:
Buyers enjoy the account facilities in which they can select the cattle and other animals as per his requirement, also he can book the cattle for purchasing and even pay for it in advance through online mode.
Sellers:
Sellers can see the list of cattle he has sold to the owner along with the status of the payment done or not through online manner. He can also refurbish the cattle as per the want of the owner and also the breeds of the cattle the owner needs to purchase.
