The technology advancement diversely affected the other market zones also, now people are instinctively authorizing more professional looks and ergo it affects the overall market policy.
People incline to follow the culture which demands the style of the habiliments so that they can look well. Now often people demand different attire for different occasions whether it’s business meetings or family functions, attire is very consequential.
But in today’s hectic schedule people don’t have time to go to the shops and then select apparel by endeavoring them piecemeal. They require a more expeditious solution that preserves their time and efforts. Here the proposed attire management system comes in handy, in which the system facilitates the work and provides you a variety of apparel cull options all at once. It withal bifurcates the variety of attire according to the quantification, color, and occasions. Clothes are of various types according to gender-based, age-based, body type-based, trending on time, culture-based, occasion-based, etc.
Even the bifurcation also applies to weather seasons like people would buy clothes which are made of cotton in summers whereas the demand for woolen clothes increases in the winter season, even in rainy season people like linen clothes so it varies according to the time period of the year.
“Looking for final year project? Contact us and we will help you out.”You can see our other projects-Apart from this people also demand clothes of brands as they are more reliable in which there are both the domestic, as well as the peregrine brand, would be available. Now the clothes are also needed for different body parts like shirts/t-shirts / pants/trousers/undergarments and so on.
They are divided according to the age group like for kids, teens, adults, old age, etc along with gender classification.
Consequently, the clothes management system provides distinct columns for different kinds of people; it withal manages the sections to cull the habiliments facilely. It provides an online cart system where we can preserve the habiliments culled by them and then pay the price in the cessation. Characteristics of this system are:
- It requires less physical effort and provides greater valued things.
- The range of clothes is huge, people can choose as many as they like to buy.
- No need to go places to places to find different kinds of clothes, this system provides everything under one roof.
- The clothes management system possesses a bifurcation of clothes of each level.
- It makes the range of clothes different for kids, adults, and teens.
- It provides the virtual size measurement to measure your size virtually.
Traditional Approach:
If you need to purchase any type of clothes till now, you need to visit shops concretely for the occasion substructure and then you require to endeavor every possible outfit you select and also if you don’t like, you’ll go to other shop and reiterate the process numerous times.
This process is exhaustive and requires much effort. You need much time to do this process even for a single occasion, so you cannot move to liberate and buy clothes for different events every time. This step was kept in mind while engendering the clothes management system.
People would not able to find the right type of clothes for the right events, they roam into the market aimlessly and also it would be very time consuming and one cannot select pair of the same type. Generally, the market is not distinct according to the age-wise or by other means, and also the variety they carry is very limited, a person would not visit more than five shops for a particular cloth.
Therefore, this thing limits the radius of the customer to buy clothes, and also if there’s a market of clothes, then the sellers would do politics and fix the price high enough without any means.
Some other problems which are necessary to discuss are:
- Requires physical effort of the customer as this will hinder the purchasing capacity of the person.
- The area located for the shops is specific and the material they have is limited.
- One cannot bargain enough for cloth as this is their internal union politics.
- Time taking process and sometimes you cannot find the exact dress you need, this restricts your limits.
- Sometimes after roaming for long and finding the right type of cloth which is required but you cannot get the actual size you needed.
- The option of color choices for each cloth is very limited and also you cannot find similar cloth in other shops.
Modern Required System:
The market is very vast and the trend of clothes changes every day. You see new trend or fashion each time so the market changes quickly now you need a solution which can fulfill your requirement of these abruptly changing market trendsetters. This creates room for the clothes management system, in this system, the buyers do not need to roam here and there to buy clothes. It provides a variety of clothes online on the website, the person just needs internet and he can purchase any clothes from anywhere within the stipulated time period.
In this system, the owner is the admin who gets the supreme authority to conduct the system and regulate it properly. Now the system has already created sections according to the age type, size, body type, weather trend, even the cloth quality type, and brand wise.
This system interlink the overall activities of the business in which it supports the owner as well as it is very useful for the customers also, the algorithms behind the system runs in a way so that whenever a user logins into the system using his credentials and purchase some type of clothes then this system based on the choice of clothes he purchased, show him recommended options to ease out the reluctance into the process.
SOFTWARE REQUIREMENTS:
Category | Minimum | Maximum |
OPERATING SYSTEM: | Windows 7 | Windows 8 and above |
ENVIRONMENT: | Visual Studio .NET 2002 | 2015 version 12.7 |
.NET FRAMEWORK: | Version 3.0 | Version 4.5.2 |
LANGUAGE: | HTML – for coding. CSS – for webpage development. JAVA script – for styling work. | Net brans IDE 7.0.2 |
BACKEND: | MYSQL SERVER 2000 |
HARDWARE REQUIREMENT:
Category | Minimum | Maximum | |
Windows | MAC OS X | ||
PROCESSOR: | Intel P-III system | Intel Core i5 and above ( Intel Core i7) OR AMD FX 4100 and above, or A6 and above | |
HARD DISK: | 45GB | 256 Gigabytes (GB)* | 128GB+Solid State Disk(SSD) with at least 20 GB of free disk space |
RAM: | 2GB | 8GB | |
PROCESSOR SPEED: | 13GHz | ||
Wired Networking: | Ethernet LAN Port or USB | Ethernet LAN Port or USB Ethernet Adapter/Dongle | |
Intra server | |||
Wireless Networking | 802.09g | 802.13ax | |
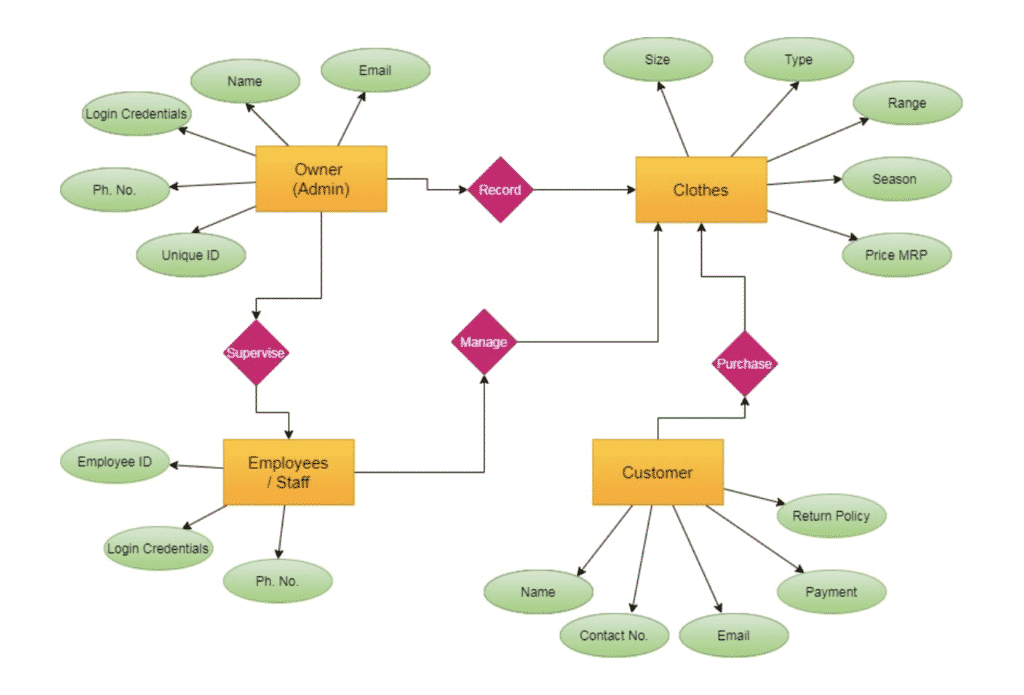
ER Model:

Expansion:
This model explains the relationship among the admin to the employees, customers, and clothing. This deals with the regular interactions along with the subsidized market policy.
Now the admin generally manages the employees of the business, give them tasks, motivate them regularly and guide them more often to deal with the customer in a suppressive manner.
This is the supreme entity that holds the power of making any required changes to the system. Now the admin login into his account using the unique credentials allotted to him and then he manages the clothes section-wise as to whether the new stock of clothes comes or not and solely maintains it, apart from that he also takes care of the changing market trend and mold the staff accordingly. It requires certain entities as:
- The owner (Admin):
This is the supreme entity that regulated the entire process combined. It shows despair to the employees which when suggested perform the brutal tasks according to the market concerns and discerns. It takes care of the clothing part whether there’s any non-availability of a particular trend or not, also it manages the staff to handle the customers properly. If any customer raises any feedback or issue, then it would be answered by the admin himself as this will hinder the reputation of the business.
This entity suppresses some attributes:
- Login credentials: This attribute holds the data of the login ID and password which is unique to enhance the security of the system and protects from any malware.
- Name: There might be more than one owner of the business so in order to separate their login details their names are saved in this attribute.
- Email: The email address of every owner is necessary to communicate with them in a professional manner and it would help employees to connect them with the owner any information which needed to be passed.
- Unique ID: At various places, you have seen a unique card that is provided to the owner to access the particular section therefore the information of this needs to be saved in this attribute.
- Phone No.: In case of any mishap or emergency, the employees need a contact number of the owner to contact them which is hold in this attribute.
The admin further adds up to the employee’s entity to manage and control their respective accounts and even pass them the details and information necessary for each day, even it is helpful in passing any circular which is needed to be read by every employee.
Also the employees login into their account and manage the clothing section, therefore, this entity establishes a link with the clothing part also.
- Employees / Staff:
This entity provides a list of employees who are working in the business and given unique ID and password to login into their separate accounts to do their duty systematically. The staff manages the clothing if new stock comes into the business or if they want to make a report weekly/monthly of the sales they have done thoroughly.
It also manages the queries of the customers regarding any clothes or process and guides them further by giving personal assistance to them. Attributes include are:
- Employee_ID: Every employee has given a unique ID to let them have access to a particular section this information is stored in this attribute.
- Login Credentials: Employees have their own account through which they perform their duty and keep a track record of their work. This account needs a login ID and password which is given to them at the time of joining.
- Ph. No.: To pass any information or to communicate with the employee his phone number is required, this attribute holds the details needed for communication.
This entity further establishes a relation with the clothing and customer entity. Now he manages the clothing section which requires huge care and focused work to support and manage it daily on a regular basis without any error also by keeping a record of every event that happened in a day.
- Clothing:
This entity consumes a huge amount of data of clothing which is bifurcated in a systematic manner for ease of doing work basis. If a customer chooses a cloth from any section then this entity provides additional support to him to check for the size, variety, color, etc. as per the choice of the customer. It needed sundry attributes:
- Size: This attribute collects the data about the sizes of the different types of particular clothes.
- Type: Every cloth is manufactured in various types of same brands then this attribute link those clothes with each other.
- Range: The clothes are of different ranges available to fulfill the desired want of the customer so this attribute sustains this information.
- Season: According to the season the type of clothes need changes like in summer, monsoon, and winter different type of clothes are needed so its data is important to be stored in this attribute.
- Price (MRP): Each and every clothes has a particular price tag in which the final amount is written for the customer to get an idea of the worth of the clothes.
Clothing is further linked with the customer’s entity as they are the main entities on which the whole business is dependant. The customers are the entity who purchases the clothes and provides profit margin to the owner of the business.
- Customer:
This entity requires a unique ID and password to login into the account of the customer. The customer needs to provide his personal information only once and then this entity saves it for future remarks. It is needed to reduce the redundancy in the system. The following attributes are linked with this entity:
- Name: Every customer has a different name which differentiates him from other customers so this information is stored in this attribute.
- Phone No.: The contact details of every customer is needed for future perspective and also to give them promotional information every time.
- Email: To send the customer information about the new arrival of stock or of and discount related information the email of the customer is linked into this attribute.
- Payment: A customer can purchase many clothes at one time and therefore he can pay through online mode, this attribute holds the information of payment details of the customer.
- Return Policy: A customer purchases clothes but sometimes due to any reason he wants to refund or exchange it so this attribute collects and stores that data.
Graphical User Interface:
A system is said to be perfect only when it is easy to be used by the customers and employees without much prior training. It needs to be perfect along with easy to handle so that it would not hinder the process of transaction of the customers or also obstruct the routine process for doing the business.

The owner (Admin):
The user interface for admin is most important because he controls all the activities of the system. The system needs to be perfect and does contain all the attributes necessary for the owner. This interface provides interlink to all the other aspects like clothing, branding, marketing, advertising, etc. it ensures clothing management as well as the distribution and payment interactions.
Employees:
The employees store their daily work on the system therefore this system keeps a fragile form of their work and provides them in a systematic manner while maintaining the weekly and monthly report automatically. From their account, they can manage a lot of clothing and also the customers whom they dealt with. They keep a track record of the purchasing and selling of things to the customer.
Customers:
Whenever any system is created, it’s always necessary to keep in mind the user interface from the view point of the customer. Because he is the one who is going to do the login through this system and use it any time, therefore the user interface for the customer should be friendly and not very complex, so that the customer can find the types of clothes easily.
