Humans are interdependent on each other because it is verbally expressing that we are gregarious animals, we incline to require people around us that’s why we have to build society to live with people around us. A person has cognition with many people at the same time like as a brother, sister, mother, father, husband, wife, etc. ergo each person connects with many people.
But after a certain age everyone gets espoused and commences a couple of life, but in this expeditious paced world due to some misunderstanding or any other reason haplessly they opt to culminate their cognation licitly. Then comes the option of divorce which dissevers them licitly and distributes their assets equipollent and on concurred terms.
In the current scenario, the cases of divorce have incremented drastically this is not a good thing. At first, the lawyers and judge offer to negotiate the cognation between a couple but after many endeavors, if they mutually want to disunite then officially and licitly they sign an acquiescent for divorce.
The online divorce management system doesn’t intend to increment the divorce cases or support it, but it provides a system through which if someone wants a divorce then the procedure would be less hectic and time taking as this system manages all the licit formalities and documentation procedure, it withal provides good and experienced which the client can cull after reviewing the past work of the lawyers.
Checkout of other list of Final Year Project Idea –
- Online Invitation Management System
- Grocery Management System Project For Final Year
- Medical Store Management System
This system provides an opportunity to culminate the cognation with dignity and mutual conditions so that they can commence a salubrious life thereafter. There’s a verbal expression which goes – “it’s better to disunite mutually, then to fight and hate each other for long”
The characteristics of this system are:
- It doesn’t intend to increase the divorce cases but to provide a legitimate and time saving to ease up the process.
- It provides equal opportunity to separate the belongings equally and also to take care of child custody documents as well.
- There are certain points which are necessary while divorcing, this system surrenders the key points in the interface.
- The lawyers can also see the problem of the client through the system and analyze it thoroughly in advance to get a better picture.
- The documentation process or legal formalities are all handles and done virtually by the system and the client can fix the meeting with the lawyer.
Existing System:
In the current scenario people get divorce through the court sessions and series of hearings which is hectic and time consuming because the clients first need to probe for a good lawyer and then he decides to file the petition through the lawyer, the licit proceeding commences after that and then the court call the client along with his partner to give answers.
After expounding their quandary and reason for disseverment, the court provides a brief period to be with each other to give a last chance so optically discern whether they optate to rescind the divorce decision or not, if they do not accede then the court dissever them licitly and provide the child custody to the authentic partner who can take care of the child in a better way.
Sometimes the court gives further date for the tribulation and this goes on to more than one date, sometimes it takes a year or two to get the whole proceeding done as there are many cases which are pending in the court concurrently. It additionally requires licit documentation, affidavits etc to legally do the process, it takes time to rush the court for numerous dates which hampers the orientation of the couple and their family.
The following points dull the current system:
- The client needs to find the best suitable lawyer himself and then explain his problem to file the case.
- The current system is less communicative and lack in mutual trust of lawyer and the client.
- All the documentation and legal proceedings are done on paper which is risky for missing and lost as it contain confidential information of the couple.
- The client and the petitioner both have to attend each and every hearing along with to remember the dates of hearing as well also to take the documents with them.
Concurrent system:
The system is well versed and provides the options in the interface to the clients to upload all the obligatory documents online. It contains the profiles of lawyers and their past experiences by which the client can probe for the lawyer as per his desideratum and can give his case to him after paying the fees of the lawyer online. They can book a meeting online to deal in the court and the lawyer can explicate the process of the court exhaustively to the client. The client can optically discern the past experiences of the lawyer, the cases resolved by the lawyers and how many are solved without getting divorce, it shows the prosperity rate of the lawyer and suggest the best lawyers according to the ratings.
This system is not inclining towards incrementing the case of divorce but to provide a smooth system to avail the client and lawyer to preserve their time and efforts by rushing to the court for each documentation and licit formalities. The system offers the tabs for document uploading and withal gives option for editing the licit documents so that the client can fill his details accurately and on time.
When the client registers himself in the management system, it provides a series of questions which needs to be answered by the client to understand the type of divorce he needs and then the algorithm of the system suggests the lawyers accordingly. After selecting the lawyer of the client’s choice, the system send the profile details of the lawyer to the client and simultaneously client details to the lawyer to read the case.
The salient points of this system are:
- The interface provides the options as per the need of the client and lawyer, here the admin can control the accounts of the other entities.
- The divorce management system doesn’t support or encourage the process but the intention is to provide a platform to ease up the procedure.
- The concurrent running of the database in the system is done smoothly by the admin, he also manage the troubleshoot and errors of the system.
- The lawyer can also get all the information of the client through the system along with the confidential documents of the client.
SOFTWARE REQUIREMENTS:
Category | Minimum | Maximum |
OPERATING SYSTEM: | Windows 7 is used as it is stable and supports more features and is more user friendly | 64 or 32 bit OS Windows 8 and above |
ENVIRONMENT: | Visual Studio .NET 2003 | 2019 version 12.7 |
.NET FRAMEWORK: | Version 1.0 | Version 4.5.2 |
LANGUAGE: | HTML5, CSS3, JavaScript | Net brans IDE 7.0.2 or Eclipse Neon. |
BACKEND: | MYSQL SERVER 2000 |
HARDWARE REQUIREMENT:
Category | Minimum | Maximum | |
Windows | MAC OS X | ||
PROCESSOR: | Intel P-III system | Intel Core i5 and above ( Intel Core i7) OR AMD FX 4100 and above, or A6 and above | |
HARD DISK: | 100GB | 128 Gigabytes (GB)* | 128GB+Solid State Disk(SSD) with at least 20 GB of free disk space |
RAM: | 4GB | 8GB | |
PROCESSOR SPEED: | 833MHz | ||
Wired Networking: | Ethernet LAN Port or USB | Ethernet LAN Port or USB Ethernet Adapter/Dongle | |
Intra server | |||
Wireless Networking | 802.09g | 802.13ax | |
Entity Relationship Diagram:
Outlook:
This diagram represents the virtual relation of the lawyer and client and the flow of data between both of them. This model shows the systematic representation of the cases to be acknowledged by both the parties on virtual platform. The admin entity takes care of the database and the accounts of the clients and lawyers. He can alter, modify, change, and delete any account from the system. The entities are explained below:
- Admin:
The admin is the person who controls the system and keeps an eye on the transactions and actions done by any person in the system. He takes care of any error if occurs and also the troubleshoot is done by admin if occurs at any stage. He also controls the client and lawyers account and modify as per the need. The following are the attributes attached with this entity:
- Name: This attributes hold the name of admin if control and access by more than one person.
- Unique_ID: This is system generated unique code which is used for login and it is distinct for every admin authority.
- Email: Admin’s email address is needed to establish a communication with him whenever needed by the client and the lawyers.
- Contact No.: To connect with the admin, his contact number is written in this attribute to contact at the time of emergency.
The admin entity further relates with other entities to uphold the system smoothly, he confirms the necessities of the system and bifurcates the data which is not necessary and become obsolete. It now holds the clients data also.
- Client:
This entity consumes the data feed by the clients who file cases against the other person for divorce. There are many clients who use this service and therefore the system manages the account of clients in different manner to secure the personal data of each client. Every client can access his account and can change the data of his account only. This entity holds the following attributes:
- Name: This attribute holds the name of every client who creates the account in the system to make the account distinct.
- Address: The address of every client is necessary to send any legal notification if needed and also to authenticate the client’s information.
- Email: To connect with every client officially by the admin or by the lawyer, his email address is saved in this attribute.
- Contact No.: The phone number of every client is saved in this attribute to call him at the time of fixing the meeting with the lawyer.
- Client Type: This attribute holds the profession of every client to understand the type of client, whether he is a teacher, doctor or any other professional.
- Reason: This attribute hold the reason why the client wants to get divorced, or the motive behind filing the case.
- Payment: The client can pay the fees online through the system via online mode, so his payment information is saved in this attribute.
The client entity directly connects with the lawyer’s entity whoever he seems legitimate and according to the type of case he wants to solve. The lawyers are of different types and skillsets which they express on the system whenever the client chooses a particular lawyer, his experience, no. of cases solved and all other details directly flashes on the interface of the client.
- Lawyers:
There are numerous lawyers register themselves on the management system to get the cases of the client. They upload their experience and the cases they have solved till now also they express the number of cases they have turned into divorce or settled them down. They just pay the registration fees of the system and then they get the fees from the client for the number of cases they solve. There are following attributes which are attached with this entity:
- Name: This attribute holds the name of the lawyers which is officially registered in there visiting cards and documents.
- Reg. No.: Every lawyer gets a registration number from the lawyer council of country which is attached with their name in this attribute.
- Address: To secure the authenticity of the lawyer, his address is mentioned in this attribute.
- Email: The official communication is done through the email to have a record of the conversation therefore his email address is needed.
- Contact No.: The phone number of every lawyer is written in this attribute to connect them for scheduling the meeting.
- Qualification: Every lawyer is qualified and has done different types of diploma certificates along with degree, which is written in this attribute.
- History: The history of every lawyer is written in this attribute in which the number of cases they have solved.
- Experience: The years of experience of every lawyer in the field of legal operation is added in this attribute.
- Payment: The lawyer pays the registration fees and also he gets the fees of his services for the cases he solve through the details he draw in this attribute for online transactions.
This whole divorce management system is depending on the central data of the number of cases drawn in the system. It also holds the cases which are solved and concluded without divorce settled peacefully to increase the success rate and save the relationship of a couple.
- Cases:
This entity holds the number of cases solved by the lawyers and also the cases which are concluded by lawyers in the past along with their success rate, the divorce cases are also of different type in which the motive is different and sometimes only one person wants divorce whereas the person doesn’t. It deals with the following attributes:
- Type: This attribute separate the data of the type of cases which are taken by the lawyers through the client.
- History: This holds the history of cases which are done in the past by all the lawyers new as well as old registered.
- Resolved: The numbers of cases which are resolved and concluded by the lawyers come in this attribute.
- Pending: The cases which are ongoing and the dates of court are pending are included in this attribute.
- Canceled: There are many cases which are canceled in process because of various reasons or by the step down of any client.
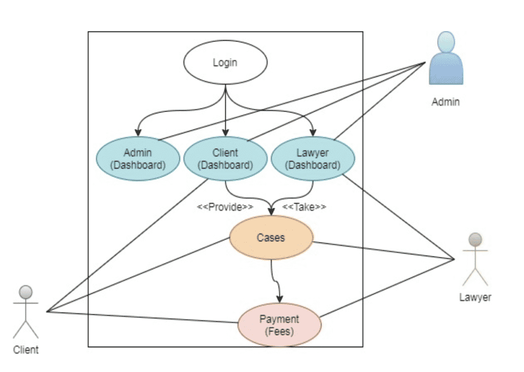
Use Case Diagram:

Derivation:
This diagram indicates the interface which is shown while logging in the system by the actors and the options which are available in the dashboard of every actor is also different because the system provides access into the database according to the type of actor to provide authenticity and security of the accounts of lawyers, clients and admin.
Login:
Whenever any entity opens the system the login page appears at first through which the actors can access their account after entering the login credentials. It possess different options for different actor depend upon the amount of access should be given to each entity.
Dashboard:
After logging in the actors see dashboard which is quite common but yet provides some options which are accessed for particular actors only to provide the sensitivity and vulnerability according to the type of account. It refers three types of dashboards:
- Admin (Dashboard): This interface appears while login as admin, as this is the supreme entity therefore the system provides access to control all the accounts of clients and lawyers.
- Client Dashboard: The interface of the client dashboard provides the options to view the type of lawyers he need for his case and also the system suggests some lawyer’s profiles according to the answers provided by the client while submitting the registration form of the system.
- Lawyers (Dashboard): The lawyer interface provides the modification options in the profile details of the lawyers to attract more clients along with the payment receiving option to get the fees from the client for the cases.
Cases:
This option is visible to the client as well as the lawyers interface but the client see option to enter the details of his case along with fees payment option whereas the lawyer see the details of the cases provided by the client to read it thoroughly.
Payment (Fees):
The system provides fees payment option to both the characters client and lawyers to get the payment done through online portal. First both the parties pay the registration amount of the system and then the client pays the fees of the lawyer and lawyer gets his fees through online in his account.
