The inventory management system deals with the day-to-day transactions of a business model whether it’s a diminutive business or a sizably voluminous corporation. This system provides a legitimate source of data that can be channelized through the entities as per the desideratum of the venture. It holds the inventory data of sundry places at the same time as there are many businesses that have more than one outlet in different locations ergo it is compulsory to put a centralized data unit to control the data in a coalesced form.
The system holds the data of the available items as stock in the business or godown and keeps a record of the products which are going less in quantity and alert the admin through the electronic mail apart from that the system is capable enough to contact the respective vendor to provide the items which are having shortage to consummate the requisite. The admin can manage the flow of data and withal can manage the available stock report, employee’s data, vendor management, etc. it engenders the hebdomadal and monthly report in a graphical format to evaluate the stock which is less and which one is supplied more in the particular time interval.
The system inhales the efforts of the vendors and employees and automates the whole process, diminishing the physical work and stress to manage the business process transactions. The inventory management system not only deals in consummating the injunctive authorization of the current shortage of the items but it additionally alerts the admin about the remaining stock and which item needs to be filled in advance.
There may be seasons when particular items are in immensely colossal demand which needs to remain in stock in advance afore the timing of the season. It might be sundry time when some particular items are vulnerably susceptible and need to be checked conventionally, the information of such items are additionally given by the system as vigilant along with the expiry date of the products.
The following are the salient points of this system:
- The system is susceptible to auditory control along with the system files to be kept safe in the database.
- It keeps a track record of the transactions which are prevailed in a day and provide report weekly and monthly.
- The admin gets the alert of any kind of shortage if occurs in the system and also to contact a particular vendor.
Existing System:
The inventory system in the current scenario requires to be maintained by loads of paperwork and maintains the transaction manually all day. It hampers the quality and also it is time taking process. There might be many occasions that involve the error to be made by the employees while adding the information of transactions. The vendors also need to manage the process manually and get a record of each transaction side by side.
The system is obsolete and there’s no coordination among the people to manage the system. Therefore a unified system is needed to tackle the process in an inclined manner and also the design should be simple enough which doesn’t require prior training. If the admin or the vendor wants to track any past record then they have to go through a manual search from the papers and documents.
The following points diminish the current system:
- It needs to maintain many books separately for daily transactions which are very difficult to manage and store it safely.
- Bookkeeping is a vulnerable and hectic process, a person can make errors while keeping the record books.
- The process is time taking and requires handwork in large quantity, the vendor also manages the transaction in his books.
- The actors are unable to tally the transaction daily and it requires a plethora of work to track any past record from the books.
Proposed System:
The proposed system is created rigorously to help the admin and the vendor to keep records safe and secure to handle the system and data clearly and in a systematic manner. These systems deal with all the irregularities of the previous system and sustain the benefits of newly added advanced features to help the admin and vendor.
Here the inventory is first stored in the system and the products are kept in the storage units of different locations, the system keeps a record of each godown and then the vendor is contacted if any godown or storage unit lacks in any item or product which needs to be fulfilled on time. The system alerts the admin as well as the vendor simultaneously for the shortage. The items shipped to the location of the customer or user as per his need and also he can modify the date and time at when he wants the shipment to become at his residence. The system is also capable enough to generate the weekly and monthly report of the transaction that happened every day. The following are the key points of this system:
- It manages the information and data of the company whether small record or big detailed one to have a record of every detail in the system.
- The items are sent to different locations which need to keep records centralized in the system.
- The items are of many types and quantity therefore the system help’s in keeping the items distinct and send alert time to time.
- There are many items that don’t last for many days therefore their expiry and compose is necessary which is alerted by the system to the admin.
- At the time of any occasion, the demand for particular products increases at that time There should be enough quantity of items to be supplied at various places which are maintained by keeping record by the system.
SOFTWARE REQUIREMENTS:
Category | Minimum | Maximum |
OPERATING SYSTEM: | Windows 7 | Windows 10 and above |
ENVIRONMENT: | Visual Studio .NET 2003 | 2019 version 12.7 |
.NET FRAMEWORK: | Version 1.0 | Version 4.5.2 |
LANGUAGE: | JSP / Servlets, J2SDK 1.4. | Net brans IDE 7.0.2 or Eclipse Neon. |
BACKEND: | MYSQL 5.0 |
HARDWARE REQUIREMENT:
Category | Minimum | Maximum | |
Windows | MAC OS X | ||
PROCESSOR: | Intel P-III system | Intel Core i5 and above ( Intel Core i7) OR AMD FX 4100 and above, or A6 and above | |
HARD DISK: | 40GB | 128 Gigabytes (GB)* | 128GB+Solid State Disk(SSD) with at least 20 GB of free disk space |
RAM: | 1GB | 8GB | |
PROCESSOR SPEED: | 833MHz | ||
Wired Networking: | Ethernet LAN Port or USB | Ethernet LAN Port or USB Ethernet Adapter/Dongle | |
Intra server | |||
Wireless Networking | 802.09g | 802.13ax | |
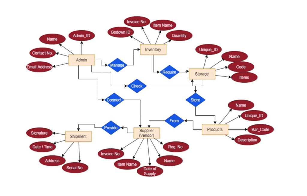
Entity-Relationship Model:
Explanation:
The diagram explicitly explains the use of data in a centric manner to showcase the different entities in a unified format along with the sundry attributes. It shows the relationships among various entities and the type of information which is needed to be exaggerated in a civilized manner. The inventory system saves the data of every transaction which is done in a day.
- Admin:
This is the supreme entity that controls the whole system, provides troubleshoot and help whenever an error occurs in the system irrespective of the supplier or inventory entity. It adds the receiving stock in the system, manages the data of vendors and the in house stock in the godown. Sundry attributes are linked with this entity:
- Admin_ID: The system automatically generates a system ID uniquely for every admin authentic user to separate their data in the system.
- Name: This attribute holds the name of every admin who has access to open the admin account.
- Contact No.: The contact number of every admin user is written in this attribute to contact them whenever required.
- Email Address: The official conversation is done on the email between the admin and vendors so it saves their email address.
The next entity is the inventory which holds the list of items to be available in the system and which item is having shortage and which is up to the optimum level.
- Inventory:
The list of items available in the system along with the database of the shortage items are held in this entity, it also links with the sundry vendors to provide the items as and when needed. This entity holds the database of different categories of the items to be managed not for a single outlet but for the multiple outlets of the same organization. The related attributes are:
- Godown_ID: There is multiple godowns for the stock of single organization and to be distinct by the godown code which is created by the system.
- Invoice No.: Every inventory contains an invoice number which is saved in this attribute.
- Item Name: The lists of items are present in this attribute to bifurcate them whenever needed.
- Quantity: This attribute holds the number of different items which is stocked in the storage.
Now after this, the inventory needed stock to be stored in the storage entity which includes all the information of the items stored in the unit. The items are arranged in a systematic manner to be found at the time of shipment.
- Storage:
The storage unit is the place or godown where the items and products are stored safely and transferred at the time of delivery. This entity holds the details of all the things stored in the store along with the inward and outward stock.
The attributes of this entity are:
- Unique_ID: The system has allotted a unique ID number to each storage unit to make it distinct and save the data securely.
- Name: This attribute store the name of every storage godown and make separate files of each unit.
- Code: Every stored unit has allotted a distinct bar code which is saved in this attribute.
- Items: Sundry items are available in the storage unit as per the type of organization different items are saved in this attribute.
The storage entity holds the data of the products which are stored for shipment. The items are stored as per the nature of the items, which are vulnerable, some require heat, and some require cold area.
- Products:
This entity holds the list of products that are available in the godown, it also alerts the admin about the shortage of items and bifurcates the data accordingly to help in easing the shipment process. It holds the data of items stored in multiple locations as well. The attributes of this entity are:
- Name: The product has different names as per the company and type of the product decided by the management team.
- Unique_ID: it is a system generated code for the products to be distinguished at the time of selection.
- Bar Code: Every product is stamped with a unique bar code that contains the details of the particular product.
- Description: This attribute holds additional information about every product about how to use and contain the product.
This product entity is subsidized and used by the vendor entity, it holds the process of shipping whenever required in another unit of godown or to the customer. The supplier also fulfills the upcoming demand of the stock and manages the system before any occasion.
- Supplier (Vendor):
This entity determines the profiles of the attached vendors with the organization. Their details are separately stored in this entity, whenever the system gets alert of shortage of any product it instantly send alert to the admin and the suggested vendor also to provide the required items in the storage unit. The attributes are:
- Registration No.: Every supplier is registered with the council therefore got a registration number which is stored in this attribute.
- Name: There are many suppliers attached to the organization simultaneously, so their names are saved in this attribute.
- Date of Supply: This attribute saves the data of the date when the shipment should be supplied from the storage unit.
- Item Name: the supplier provides sundry items, their names mentioned in this attribute.
- Invoice No.: It holds the invoice receipt number through which the supplier can trace the record.
The supplier provides the needful items to the admin in the storage unit by transport now he also takes care of the shipment of items to the customer whenever the customer orders and provides the time.
- Shipment:
The items which are stocked in the unit are shipped to the customers as per their demand and order they give to the admin through the system. This entity store the data of the shipment including the transport file till it reaches the door of the customer. The attributes of this entity are.
- Serial No.: The cartoon which contains the items to be shipped provided a serial number which is stored in this attribute.
- Address: This attribute saves the address to where the shipment should be transported by the organization.
- Date / Time: The user or customer provides a specific date and time when the shipment should be reaching there which is stored in this attribute.
- Signature: Every shipment which is sent requires an authorized signature to be passed as a quality check, the status is stored in this attribute.
User Interface Diagram:
The inventory management system is created to manage the list of goods and items which are inward and outward shipped by the corporation. The system is created to run the data smoothly and the interface of admin and vendor has managed accordingly. It contains all the tabs necessary for the actor to sustain the business.
Login:
The login page is open in both the admin and the vendor actor, the options are slight differences, as the vendor interface provides a login credential option along with the registration tab for new users. Whereas the admin shows only login credentials.
Inventory:
After logging in the actor’s account show the dashboard containing the inventory option which further allocates the available inventory along with the shortage one.
Storage:
This option is open only for the admin actor interface so that he can manage the available stock and further contact the supplier for any revival of stock, it also shows the list of multiple storehouses at the same time.
Products:
The inventory allows different products to be maintained in the system database. The vendor interface shows this option so that the vendor can provide the respective stock in case of any shortage to be alerted by the vendor user interface.
Shipment:
The vendor interface shows detail of the shipment to be sent at various locations simultaneously so that he can manage it properly and provide regency if sundry items are to be shipped at the customer’s address.
