In this fast pace life, people are living and believing all the things that are transpiring in their circumvention. They wake up every morning, go to the office and come back in the evening and then slumber. This process reiterates daily in the life of the majority of the people around the world.
They are just running daily towards their goal, they keep pushing their inhibitions of work to get more reward and accolade at the workplace or in society also.
In this process, people are in an extreme hurry, to sum up, more work than afore consequently they neglect so many things that transpire to them in day to day life but sometimes, people deals with having complaints with other people or colleague’s demeanor.
Initially people ignore but sometimes it becomes infeasible to neglect the mishap that transpires to them. At that time they opiate to repine against the other person to the higher ascendancy but he couldn’t get congruous replication from them. As the process manually takes time firstly to lodge the complaint then after the investigation process and then resolving it. It takes much time called it briefing period.
The complaint management system establishes a proper network of problem resolving entities, after that it runs in a chained manner passing from the concerned authority to the other higher authority.
“You can see about few other projects”This happens everywhere or in every organization where people have scarcely problem by the behavior of other colleague or sometimes with the higher ascendant as well. The complaint needs to listen to and should be heedfully aurally perceived and should resolve as soon as possible because this will increase the trust of the employee in the company or the organization.
This proposed complaint management system is easy to use and a very user-friendly interface that is not very complex so it doesn’t need any prior training to use it. This system is linked with each and every employee or the higher authorities of the organization along with their personal details to send them a proper ticket to the concerned person, after that the query is being solved sooner and the regular update about the complaint is sent to the complainer’s mail to give him information of each and every step.
Now, this system has some salient features which are as follows:
- This system reduces the time to solve the complaint which is more in the earlier method.
- The system sends the query directly to the concerning authorities irrespective of the involvement of more than one person.
- It provides every step information to the complainer by sending him updates of the complaint.
- The system is fast and very secured, only the involved person would see the description of the complaint.
- It provides a real-time effect along with a user-friendly interface so that the employee doesn’t face any problems.
- This system allows to raise queries more than one at the same time and send them separately to the concerned persons.
Ongoing System:
The current system is very gradual and requires much time to solve the query. If a person wants to repine about other people then he has to inscribe down a letter on paper and then send it to the higher ascendancy then the higher ascendancy after sometime forward it to the concerning department, then the department investigates exhaustively needed sizably voluminous duration and lapses with human errors. Then after if the long process of investigation they take action, in the meantime the complainer suffers the current quandary customarily till the resolution of the quandary.
This system has become obsolete and needed a completely new and more durable system which can solve all the problems and complaints sooner. In the current system, if a query is raised for any higher authority then due to the influence of the sources and using their designation power then obstructs the process and does not let the investigation gets completed.
It also strikes back the employee who has registered the complaint and he has to face the consequences sooner or later. This system also has a glitch of privacy, as the complaint was written in a paper then anyone can read it without authority and can play politics with the victim.
This is the reason why many people don’t want to file a complaint against the bad and suffers every day. There are so many people who are facing problems with their colleagues or senior authority but haven’t filled a complaint till yet in fear that it would cost him his job or reputation as well. But because of this, the people who have done wrong will go on doing that with other persons also and they won’t stop therefore the new proposed systemic necessary to be implemented in every organization to restricts this type of malicious activities.
The points that need to be a highlight to understand the need for the proposed system are:
- This system is very obsolete and not reliable.
- There is no privacy in this system if a person files any complaint as anyone can see that.
- This system requires a huge amount of time to resolve the query and also there is no guarantee to be solved.
- The complainer would suffer till the complaint gets resolved as it needs more time.
- Internal politics of higher authorities are hindering and dominating the process more often.
- Because this process is unreliable and takes much time, many people never file a complaint and suffer regularly.
Required System:
The proposed system is authentic and reliable. In earlier days the complaint had to be indicted down by the concerned person and then the inscribed letter was forwarded to the ascendant entities for resolve but it took more time so there should be a system that is capable enough to register a complaint and resolved it sooner.
In the complaint management system, first, a query is raised by the complainer, this is then sent to the concerned authority, at that time an auto-generated mail is sent to the complainer along with the query number which is unique and can be used for future perspective. At the same time, he also gets the stipulated time period that is needed to solve the complaint and it will get resolved in that time frame only.
Irrespective of how perfect an organization has to be, people will always have problems with each other as this is a human tendency. There’s always a cross line between the perfect system and the employee who is working there.
This system is created keeping in mind all possible aspects of complaints an employee or staff could raise eventually, this system supports every complaint raised by the staff irrespective of to whom the complaint is against even for the senior authority as well. Because of this, every person can raise complaints without any fear of job loss. In this system, the complaints which are pending are listed by adding proper remark to get the idea of the problem and also to get a better insight of the problem.
There are some salient features that needed to be taken into consideration:
- The proposed system consists of all the options which are obscure for the regime of the staff.
- This system is user-friendly and provides resolution within the stipulated time.
- The complaint which is raised by the employee goes directly to the concerned department in senior authority.
- The actions would be taken swiftly and instantly as the process is fast than the previous one.
- It sends an alert to the employee who filed the complaint, it shows the current status of the complaint in the system.
SOFTWARE REQUIREMENTS:
Category | Minimum | Maximum |
OPERATING SYSTEM: | Windows 7 (stable) | Windows 10 and above |
ENVIRONMENT: | Visual Studio .NET 2003 | 2019 version 12.7 |
.NET FRAMEWORK: | Version 2.3 | Version 4.5.2 |
LANGUAGE: | PHP 5.62 for backend PHP5.6, PHP7.x | AJAX, JQUERY, JAVASCRIPT |
BACKEND: | MYSQL 5.X | XAMPP Server |
HARDWARE REQUIREMENT:
Category | Minimum | Maximum | |
Windows | MAC OS X | ||
PROCESSOR: | Intel i-3 | Intel Core i5 and above ( Intel Core i7) | |
HARD DISK: | 128GB | 500 Gigabytes (GB)* | 128GB+Solid State Disk(SSD) with at least 20 GB of free disk space |
RAM: | 4GB | 8GB | |
PROCESSOR SPEED: | 430 MHz | ||
Wired Networking: | Ethernet LAN Port or USB | Ethernet LAN Port or USB Ethernet Adapter/Dongle | |
Intra server | |||
Wireless Networking | 802.09g | 802.13ax | |
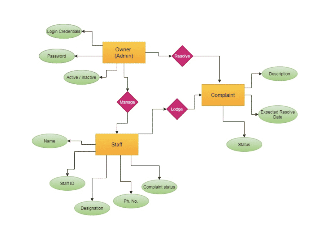
Entity-Relationship Model

Elaboration:
The entity relation model showcases the relation among the admin with the staff and the complaint entity which includes the database of all the complaints of every employee along with their name and personal information.
The admin has the authority to regulate the system properly and promotes the smooth functioning of the system and proper resolution of the complaints which are being lodged and also take necessary action against it. The owner manages the staff properly by providing them necessary tasks and help if needed and now with the help of this system the admin can help in solving the problems of the employees, this will increase the trust of the employee in the organization and he will become more loyal towards the company.
- The owner (Admin):
The owner is the supreme ascendancy which has the potency to conduct the whole system’s smooth functioning. This entity regulates all the complaints and sends them to the desired ascendancy or the concerning department. It additionally manages the employees and the staff of the company. It requires the following attributes:
- Login Credentials: This attribute has collected the login credentials used by the admin at the time of entering into the system, this is unique and provides security.
- Passwords: The admin requires certain passwords to access various file sections which are unique therefore this attribute reminds that and saves it properly.
- Active / Inactive: The concerned authority who has supreme power may be of more than one person. So, which admin is active or transferred and becomes inactive are all recorded in this attribute.
The owner manages the staff and working people on the premises and allots them to work properly according to their skill set. The employees work dedicatedly towards the company and as regulated by the senior or higher authority therefore the concern for bearing out any reluctances is bailed out.
- Staff / Employees:
The staff is the workforce that manages and regulates all the works of the company within a stipulated timeline. This entity secures the data cognate to the staff department sagacious and bifurcates it according to the categorical employees. This entity includes all the personal profiles of each employee along with their work. It needed the following attributes to nourish itself:
- Name: This attribute absorbs a list of names of all employees and links with their other details in the system.
- Designation: This attribute holds the designation details of every employee as every employee is in different positions within the organization.
- Staff_ID: Every employee has got a unique staff ID from the management to give them access to different areas as per their designation, therefore this attribute collects this data.
- Phone No.: The contact details of every employee are collected and accumulated in this attribute in case of emergency to establish a connection.
- Complaint Status: If any employee has raised a complaint from his portal then the status of the complaint will showcase here in this attribute.
After the staffing entity, it relates with the complaint entity as to all the complaints of the employees peregrinate to this entity, it is a paramount entity which regulates and hold the bifurcation of issues either resolved or not. Still, there are many parameters on which it requires authentication from the staff to manage the queries of every employee.
- Complaint:
This entity has a separate database which deals with all the complaints of the staff and employees whether it’s new or old, it saves all of them for future purposes. This entity bifurcates the types of complaints serial-wise and sends them to the concerning authority within the top-level management in the organization. This entity beholds certain attributes which are:
- Description: Every complaint which is registered by the employees contains a description of the problem; therefore this attribute sticks the description with the respective complaint.
- Expected Resolve Date: The complaint management system provides an expected date of the resolution of the complaint which is registered by the employee then this attribute saves the expected date of resolution.
- Status: This attribute shows the active or inactive complaints into the system, as those queries which are solved become inactive or closed and those which are running are active complaints.
Graphical User Interface
The interface needs to be simple enough to be understood by the user and at the same time includes all the points which are necessary for the improvement of the system.
It is made of the combination with the useful glitches which combines and forms collaboration together and thereafter accomplishes the task uniquely. It also deals with the different types of complaints therefore it contains bifurcation in it where every complaint is distinctly addressed and provides the resolution simultaneously to all of it.
This system, from the viewpoint of the staff and employees, contains all the necessary objectives required for filing a complaint and also it contains several other details which are agony.
The user interface notifies the respected person who is responsible to take the actions.

The owner (Admin):
The owner is the key person who holds the superior power to conduct any task and take any action against any complaint or anyone. The user interface for the admin account contains all the options and access to each and every other account whether it’s of employees or staff, he can make necessary changes as needed for the smooth running of the system.
Any type of complaint which is raised by any employee is first to come to admin then he forwards it to the necessary department, same as other functions also go through the admin’s permission.
After forwarding the complaint to the department, it starts processing and finding the necessary details then after it resolves and forwards to the employee who registered the complaint.
Staff:
The user interface from the employee’s side consists of the options which are required for the lodging of the complaint as well as alert options are available through which any update regarding the complaint is sent to him by the owner. It also allows the employee to maintain its personal data in a systematic manner in which it is simple and user-friendly so no prior training is required.
After lodging the complaint, it is forwarded to admin by the system then admin sends to the concerning authority, it shows the stipulated time period which is required to solve the query and gets revert within that period.
